编者按:在癌症研究领域,RAS癌基因(包括NRAS、HRAS,特别是KRAS)是癌症中最常发生突变的基因之一,其中常见的驱动突变发生在密码子12、13和61。KRAS G12C癌蛋白的小分子抑制剂已在多种癌症类型的患者中显示出临床有效性,并已获准用于治疗非小细胞肺癌。然而,KRAS G12C突变仅占KRAS突变癌症的约15%,而对于大多数携带其他常见KRAS突变的肿瘤患者,目前尚无获批的KRAS抑制剂。
4月8日,国际顶尖学术期刊Nature接连发布两篇原创研究论文,聚焦新型RAS抑制剂RMC-7977的突破性发现及其在胰腺癌治疗中的潜力。本文对两篇文章的内容进行了编译整理,以飨读者。
临床前研究揭示RMC-7977对多种RAS基因型肿瘤的强大活性与良好耐受性
RMC-7977是经一系列结构改造后得到的一种多选择性三元复合物抑制剂。RMC-7977首先与细胞内伴侣亲环蛋白A(CYPA)结合,形成一个可逆的二元复合物,这一复合物随后与活化状态(GPT结合)的RAS蛋白结合,形成三元复合物。通过这种机制RMC-7977能够阻断RAS与效应物之间的相互作用,从而有效抑制RAS下游信号通路(图1)。
令人振奋的是,
RMC-7977不仅对突变型RAS蛋白具有活性,对野生型KRAS、NRAS和HRAS变体也展现出广谱活性。这意味着它可能成为一种针对多种RAS突变类型的有效治疗手段。这一特性使得RMC-7977在临床前研究中展现出了前所未有的抗肿瘤活性,为那些目前尚无有效治疗手段的肿瘤患者带来了新的希望。

图1. RMC-7977抑制多种RAS变体的激活状态
在临床前研究中,
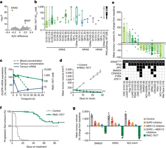
RMC-7977展现出了对携带各种RAS基因型的RAS依赖性肿瘤的显著活性,尤其在针对KRAS密码子12突变(KRASG12X)的癌症模型中表现尤为突出。研究数据显示,RMC-7977治疗可使肿瘤明显消退,为那些受KRAS突变困扰的癌症患者提供了新的治疗策略。更令人振奋的是,RMC-7977在多种RAS依赖性临床前癌症模型中均表现出了良好的耐受性,这意味着它在未来临床试验中可能具有更高的安全性和有效性(图2)。

图2. RMC-7977在RAS依赖的多种肿瘤模型中具有良好活性
此外,RMC-7977还能有效抑制因RAS通路信号恢复而对KRAS G12C抑制剂产生抗性的KRAS G12C癌症模型的生长(图3)。这一发现具有重要意义,因为它表明RMC-7977有可能克服当前KRAS抑制剂所面临的耐药性问题,为那些对传统治疗手段无效的患者提供了新的治疗选择。同时,RMC-7977的广谱活性也意味着它可能适用于多种类型的RAS依赖性癌症,从而满足大量临床需求未得到满足的患者群体的治疗需求。

图3. RMC-7977可以克服对突变选择性KRAS抑制的抗性
目前,另一种相关的RAS(ON)多选择性抑制剂RMC-6236已经在KRAS突变实体瘤患者中进行临床评估。当前研究者正在对晚期实体瘤患者进行首次人体试验,评估RMC-6236作为单一疗法在携带G12X、G13X和Q61X突变的患者中的疗效(NCT05379985)。基于该试验中令人鼓舞的初步数据,研究者正在计划启动RMC-6236作为单一疗法在非小细胞肺癌(NSCLC)和PDAC中的关键性研究。同时,RMC-6236也在与帕博利珠单抗联合使用或不与化疗联合使用的情况下,对晚期RAS突变型实体瘤患者进行评估(NCT06162221)。此外,研究者还将RMC-6236与RMC-6291联合使用,针对晚期KRAS G12C突变型实体瘤患者进行评估(NCT06128551)。
转化性研究揭示RMC-7977在PDAC模型中的显著抗肿瘤潜力
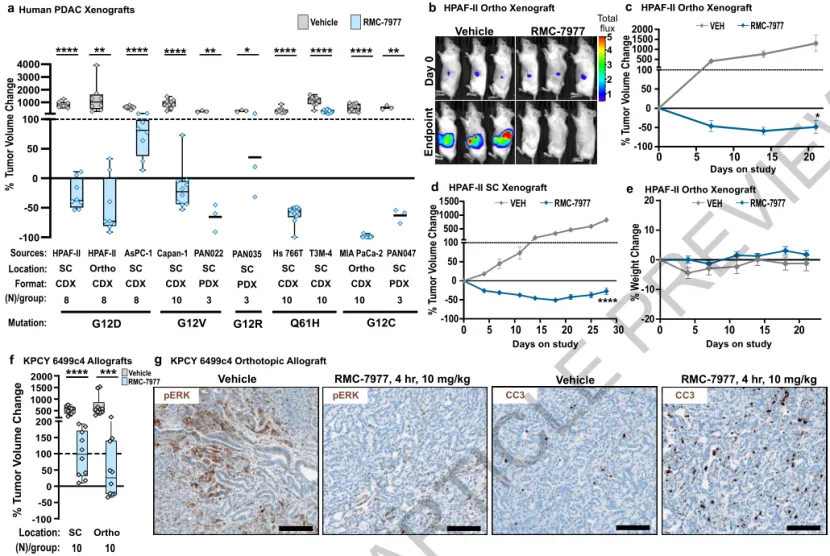
广谱RAS抑制作为潜在的治疗策略,有望为大约四分之一由RAS突变驱动的癌症患者带来希望。RMC-7977,作为一种高度选择性的KRAS、HRAS和NRAS活性GTP结合形式抑制剂,展现出了对突变型和野生型(WT)变体(即RAS(ON)多选择性)的亲和力。鉴于人类PDAC病例中超过90%是由KRAS中的激活突变驱动的,因此对RMC-7977在广泛PDAC模型中的治疗潜力进行深入研究显得尤为重要。本研究聚焦直接抑制RAS后的效应,并观察到在体内耐受性良好的暴露水平下,RMC-7977表现出广泛且显著的抗肿瘤活性(图1)。

图1. RMC-7977在PDAC的体内模型中的活性
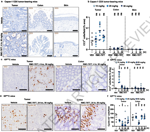
药理学分析显示,肿瘤组织与正常组织对RMC-7977的反应存在差异。经过治疗的肿瘤组织出现凋亡波和持续的增殖停滞,而正常组织仅出现短暂的增殖减少,没有凋亡迹象(图2)。

图2. 抑制RAS诱导胰腺肿瘤选择性凋亡
在自发型KPC模型中,RMC-7977治疗显著延长生存期,但随后出现治疗期间复发。对复发肿瘤的分析揭示,Myc拷贝数增加成为主要的耐药机制。然而,体外实验表明,通过联合使用TEAD抑制剂,可有效克服这种耐药性。这些数据不仅为在PDAC背景下使用广谱RAS-GTP抑制剂提供了坚实的临床前依据,而且指明了一种具有潜力的联合治疗方案,有望克服单药治疗的耐药性问题。
总之,RMC-7977作为一种新型RAS抑制剂,其突破耐药性的特性以及针对多种RAS依赖性癌症的治疗潜力,在临床前研究中展现出了强大的抗肿瘤活性和良好的耐受性。而转化性研究加深了我们对RMC-7977生物学活性的理解,也为开发新型、有效的RAS突变癌症治疗方法开辟了新的途径。未来,期待通过进一步的临床试验,验证RMC-7977在患者中的安全性和有效性,从而为RAS突变驱动的癌症患者带来实质性的治疗进展。
参考资料1.https://www.nature.com/articles/s41586-024-07205-62.https://www.nature.com/articles/s41586-024-07379-z