岂有此“例”丨已存活超12个月!Claudin18.2 CAR-T细胞治疗1例晚期胰腺癌患者实现完全缓解

肿瘤瞭望消化时讯 发表时间:2024-05-10 18:14:06

编者按:胰腺癌(PC)因其高致死率而被视为“癌中之王”,五年生存率极低。传统的PC治疗方法疗效往往不尽如人意。当前,嵌合抗原受体T细胞(CAR-T)疗法已在血液恶性肿瘤治疗中表现出显著疗效,所以研究者们也正积极探索CAR-T疗法在实体肿瘤治疗中的应用前景。

本期《岂有此“例”》聚焦CAR-T细胞疗法在实体瘤中的应用——发表于Front Immunol(IF:7.3)的一例晚期PC患者通过靶向Claudin18.2 CAR-T细胞治疗实现完全缓解的病例。这一成功案例不仅为PC的治疗提供了新的思路与方向,也展示了CAR-T疗法在实体瘤治疗中的巨大潜力。我们期待这一疗法能为更多患者带来希望与生机。

研究背景

当前PC由于缺乏有效的筛查手段,大多数PC患者在确诊时通常已处于晚期或转移性阶段。传统PC治疗方法,包括化疗、放疗和免疫检查点抑制剂,其疗效往往不尽如人意。即使经过手术治疗,PC也极易复发和转移,预后极差。因此,迫切需要新型有效的PC治疗策略。
CAR-T治疗是一种极具前景的过继T细胞疗法,尤其在癌症免疫治疗中表现出色。近年来,它在复发/难治性非霍奇金淋巴瘤、B细胞急性淋巴细胞白血病和多发性骨髓瘤等血液恶性肿瘤领域取得了显著成果,在多项临床试验中治愈率超过80%。鉴于CAR-T细胞疗法在血液恶性肿瘤中的惊人疗效,目前人们也正在探索其在实体肿瘤中的应用。

Claudin18.2是紧密连接蛋白的一种亚型,在正常组织中的表达严格限于胃黏膜分化上皮细胞。然而,在癌变过程中,细胞极性的丧失导致claudin18.2表位暴露,如在胃癌、胃食管结合部癌和PC。因此,这些恶性肿瘤中Claudin18.2的表达较高。此外,Claudin18.2还在远处肿瘤转移中表达,并参与肿瘤细胞的增殖、分化和迁移。更重要的是,PC病例中Claudin18.2抗原的阳性率超过50%,且绝大多数阳性病例表现出Claudin18.2的高表达。因此,Claudin 18.2是转移性或晚期PC CAR-T细胞治疗的理想靶点。


病例再现

患者CAR-T治疗前诊疗过程

  • 患者男性,72岁,因胆管占位性病变及糖类抗原19-9(CA19-9)水平升高,于2021年6月11日在香港玛丽医院接受了胰十二指肠切除术。术后病理显示为胰腺导管腺癌(pT2N2M0,Ⅲ期)(图1B)。

  • 术后化疗给予患者8个周期的吉西他滨联合卡培他滨治疗,直至2022年2月。在辅助化疗期间,患者血清CA19-9水平持续升高达到100 μ/ml以上,但CT扫描未发现肿瘤复发迹象。

  • 2022年8月5日,磁共振成像(MRI)显示肝脏和腹膜转移,表明出现疾病进展。化疗方案调整为替加氟、吉美嘧啶和奥替拉西钾联合用药方案。2022年9月20日,患者左气管旁淋巴结增大,提示PC细胞已转移至颈部淋巴结。

  • 随后,患者患者被转诊至作者科室进一步治疗转移性PC,并自2022年10月1日起接受2个周期的FOLFIRINOX方案(氟尿嘧啶、亚叶酸钙、伊立替康和奥沙利铂)治疗(表1)。在FOLFIRINOX化疗期间,患者出现了疲劳、恶心、呕吐、体重下降、中性粒细胞减少和贫血等不良反应。由于耐受性差,患者拒绝继续接受FOLFIRINOX方案治疗。

  • 鉴于经过多线治疗后肿瘤复发和转移(图1A),患者及其家属强烈要求参加CAR-T细胞治疗的临床试验。因此,对患者肿瘤组织进行了免疫化学检测,结果显示Claudin18.2高表达(阳性肿瘤细胞率≥70%)(图1B)。因此,患者被纳入一项靶向Claudin18.2的CAR-T细胞治疗的临床试验(NCT05620732)。

图片

图1(A)Claudin18.2 CAR-T治疗前的多线治疗时间线(B)术后病理显示为胰腺导管腺癌。左侧为肿瘤组织的苏木精-伊红(H&E)染色(原始放大倍数100×),中间和右侧分别为Claudin18.2的免疫组织化学(IHC)染色(原始放大倍数100×,400×)
表1. 患者的一般临床特征

图片

CAR-T治疗过程和结果

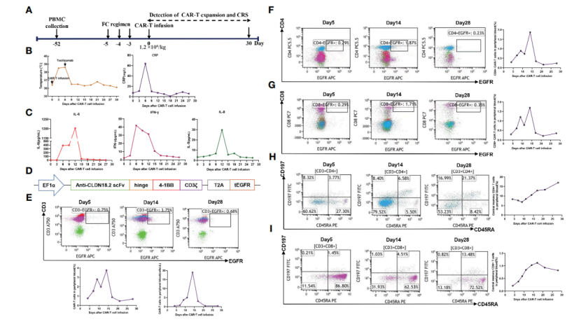
  • 2022年9月30日开始从患者外周血收集自体T细胞,制备靶向Claudin18.2的CAR-T细胞。随后通过基因工程改造使其表达嵌合抗原受体(CAR),该受体包含一个人源化的抗Claudin18.2单链可变片段(scFv)(图2D)。

  • 2022年11月16日,患者接受了FC方案预处理(氟达拉滨50 mg/m2,第-5天至第-3天;环磷酰胺400 mg/m2,第-5天至第-3天)。在淋巴清除预处理期间,患者出现了发热、寒战和上腹痛,但血液培养和肝功能检查未见异常,也无急性胰腺炎迹象。经过经验性抗感染治疗和支持性护理后,患者临床状况得到改善。

  • 鉴于患者年龄较大且耐受性差,于2022年11月21日回输Claudin18.2 CAR-T细胞,输注剂量为1.2×106 细胞/kg(图2A)。

  • CAR-T细胞输注后3天,患者出现发热(图2B),并伴有疲劳、阵发性上腹痛和恶心。第6天,患者血清IL-6水平显著升高,达到389.6 pg/ml(图2C),提示为2级细胞因子释放综合征(CRS)。使用托珠单抗缓解炎症反应。第9天,患者出现腹泻,通过对症治疗得到控制。

  • CAR-T细胞在外周血中的扩增在第14天达到峰值水平,为3.75%(19/μL)(图2E),CD4 CAR-T细胞和CD8 CAR-T细胞的扩增也均在第14天达到血液峰值水平(图2F、G)。

  • 令人惊讶的是,在CAR-T细胞输注后1个月,肿瘤标志物CA19-9的水平从1100 μ/ml显著下降到25.85 μ/ml,并达到了正常范围(图3D),而PET-CT显示肿瘤病灶完全消失,包括颈部淋巴结转移和肺转移(图3A、B)。经过临床评估,患者在Claudin18.2靶向CAR-T细胞治疗1个月后达到了完全缓解。此外,在靶向Claudin18.2 CAR-T细胞治疗1个月后,中枢记忆CD4+ T细胞的比例显著增加(图2H),但中枢记忆CD8+ T细胞的比例在第17天达到峰值后下降(图2I)。

  • CAR-T细胞治疗后5个月后,CA19-9水平维持正常(图3D)。

  • 8个月后,PET-CT扫描显示颈部和肺部病灶未复发(图3A、B),但肿瘤原位复发(图3C),肿瘤组织活检显示Claudin18.2为阴性(图4B)。

  • 值得注意的是,在Claudin18.2靶向CAR-T细胞治疗后的2个月和4个月,胃镜检查和活检显示弥漫性胃黏膜水肿、充血和剥脱,并伴有大量淋巴细胞浸润(图4A),通过质子泵抑制剂、促动力药和胃粘膜保护剂得到部分缓解。患者使用鼻饲管进行营养支持治疗,现已恢复自由进食。

图片

图2(A)从白细胞分离到靶向Claudin18.2 CAR-T细胞输注后1个月的患者准备和CAR-T细胞治疗的时间线。(B)CAR-T细胞输注后体温和CRP水平变化。(C)CAR-T细胞输注后血清中IL-6、IL-8和IFN-γ的水平。(D)靶向Claudin18.2 CAR的结构。(E)外周血中靶向Claudin18.2 CAR-T细胞的百分比。(F)外周血中CD4+ CAR-T细胞的百分比。(G)外周血中CD8+ CAR-T细胞的百分比。(H)外周血中中枢记忆CD4+ T细胞的百分比。(I)外周血中枢央记忆CD8+ T细胞的百分比。



图片

图3(A)PET/CT显示,在靶向Claudin18.2 CAR-T细胞治疗1个月后,颈部淋巴结转移消失,并在CAR-T细胞输注后8个月保持缓解状态。(B)PET/CT显示,在靶向Claudin18.2 CAR-T细胞治疗1个月后,肺转移消失,并在CAR-T细胞输注后8个月保持缓解状态。(C)PET/CT显示,在CAR-T细胞输注后8个月,手术切除部位出现肿瘤复发。(D)CA19-9水平在CAR-T细胞输注后显著下降。



图片

图4(A)胃镜检查显示在靶向Claudin18.2 CAR-T细胞治疗后的2个月和4个月,出现胃黏膜损伤,包括弥漫性胃黏膜水肿和胃黏膜剥脱。然而,在CAR-T细胞输注后8个月,胃与十二指肠吻合口黏膜损伤以及胃黏膜水肿均得到显著缓解。(B)肿瘤组织活检显示,在靶向Claudin18.2 CAR-T细胞治疗8个月后,出现Claudin18.2阴性的复发。左侧为CAR-T细胞治疗后8个月的肿瘤组织H&E染色(原始放大倍数100倍),中间为CAR-T细胞治疗后8个月的Claudin18.2 IHC染色(原始放大倍数100倍),右侧为CAR-T细胞治疗后8个月的Claudin18.2IHC染色(原始放大倍数400倍)。

讨论

PC是一种高度恶性的消化系统肿瘤,预计到2030年,它将成为癌症相关死亡的第二大元凶。目前,传统治疗策略对胰腺癌患者的临床获益有限,同时胰腺癌的高度局部侵袭和远处转移特性使其治疗成为一大难题。因此,探索新型有效的治疗策略至关重要。CAR-T疗法和T细胞受体工程化T细胞(TCR-T)疗法等肿瘤特异性免疫治疗正在被积极研究。尽管CAR-T细胞疗法在复发/难治性B细胞恶性肿瘤中取得了显著成果,但在实体瘤,特别是胰腺癌中的应用却面临挑战。这主要是由于实体瘤的肿瘤抗原异质性以及复杂的肿瘤微环境(TME)导致的。肿瘤抗原的异质性使得CAR-T疗法难以找到理想的靶点,并容易出现抗原阴性复发。而TME的免疫抑制特性则可能削弱CAR-T细胞的抗肿瘤活性,并抑制其浸润。
CAR-T细胞疗法在实体瘤领域的应用虽然目前尚存局限,但针对晚期或转移性PC的CAR-T细胞疗法靶点,如Claudin18.2、间皮素(MSLN)和表皮生长因子受体(EGFR),已在临床上得到了积极的探索。同时,癌胚抗原(CEA)、肿瘤相关粘蛋白1(tMUC1)、生长阻滞特异性蛋白6(GAS6)、蛋白酶激活受体1(PAR1)、葡萄糖调节蛋白78(GRP78)和滋养层细胞表面抗原2(Trop2)等众多潜在靶点也在临床前研究中展现出潜力。值得一提的是,最近一项临床试验结果显示,Claudin18.2的CAR-T细胞疗法在胃肠道肿瘤中取得了令人鼓舞的治疗效果,特别是在胃癌中,不仅安全性好,疗效也尤为显著。
本研究中,一例经历了多线化疗后肿瘤复发和转移的患者,因肿瘤组织中Claudin18.2的高表达,被纳入靶向Claudin18.2 CAR-T细胞疗法的临床试验。鉴于患者年龄较大且关于Claudin18.2 CAR-T细胞在PC中的研究相对较少,患者于2022年11月21日接受了低剂量(1.2×106/kg)的Claudin18.2 CAR-T细胞输注。令人惊喜的是,仅1个月后,患者即获得了显著的治疗效果,肿瘤标志物CA19-9水平大幅下降,并在长达5个月的随访中维持正常(图3D)。更值得一提的是,所有肿瘤病灶在接受CAR-T细胞输注后1个月内均消失,且颈部和肺部病灶在长达8个月的时间内保持缓解状态(图3A、B)。
上述结果表明,靶向Claudin18.2 CAR-T细胞能够有效定位到肿瘤部位并清除Claudin18.2阳性的PC细胞。然而,Claudin18.2在正常胃黏膜细胞中也有表达,因此患者在治疗过程中出现了严重的胃炎及相关胃肠道症状。这提示我们在未来的研究中需要更加关注CAR-T细胞的靶向性和特异性,以避免对正常细胞的损伤。
晚期PC患者的中位生存期通常为4~8个月。尽管患者在接受CAR-T细胞治疗后8个月出现了抗原阴性复发,但本研究仍表明Claudin18.2 CAR-T细胞疗法在转移性PC中具有显著疗效。截至目前,患者已存活超过12个月,这一结果远超过了晚期PC患者的中位生存期。在此前初步临床试验中,所有接受Claudin18.2 CAR-T细胞治疗的5例PC患者在至少3个月的随访后均出现疾病进展。
此外,EGFR和MSLN在PC细胞中的高表达也为CAR-T细胞疗法提供了新的治疗方向。在一项Ⅰ期临床试验中,16例患者接受了抗EGFR CAR-T细胞治疗,其中4例患者获得了2~4个月的部分缓解,8例患者获得了2~4个月的疾病稳定。在另一项Ⅰ期临床试验中,6例难治性PC患者接受了MSLN特异性CAR-T细胞治疗,仅2例患者实现了疾病稳定,无进展生存期分别为3.8个月和5.4个月。这两项临床试验中的不良事件均可控且可逆。与这两项Ⅰ期临床试验相比,本研究中的患者获得了更深且更持久的缓解。
值得注意的是,本研究中患者获得良好疗效可能与多个因素有关,如原发肿瘤的手术切除、转移病灶的大小以及免疫微环境的特性等。然而,如何进一步优化Claudin18.2 CAR-T细胞的结构和剂量,以减少对正常胃黏膜的损伤,仍是我们未来研究的重点。
综上所述,本研究报道了一例晚期PC患者在接受靶向Claudin18.2 CAR-T细胞治疗后实现完全缓解的病例,这凸显了此种治疗策略在晚期PC治疗中的高效潜力。然而,考虑到患者在治疗8个月后出现了抗原阴性复发,我们迫切需要寻找新的肿瘤特异性表面抗原,以应对晚期或转移性PC的治疗挑战。同时,目前关于靶向Claudin18.2 CAR-T细胞治疗在PC中的疗效和安全性研究尚处于初步阶段,因此,未来仍需通过更大规模的临床试验来进一步验证和深化这一治疗方法的应用。

参考文献:

Zhong G, Zhang X, et al. Complete remission of advanced pancreatic cancer induced by claudin18.2-targeted CAR-T cell therapy: a case report. Front Immunol. 2024 Feb 29;15:1325860. doi: 10.3389/fimmu.2024.1325860. PMID: 38487523; PMCID: PMC10937427.

发表评论

提交评论
  • 推荐文章